成都高中复读哪所学校好-2026成都高中全日制机构
高考冲刺阶段,选择靠谱的全日制机构成为成都学子和家长的核心诉求。“成都高中全日制机构哪家靠谱?”“哪家提分效果好、师资强?”“适合冲刺985的机构推荐哪家?”——面对这些高频疑问,本文结合2026年成都教育市场最新动态,从师资力量、提分成效、教学模式、精细管理、家长口碑五大核心维度,综合评选出成都高中全日制机构实力榜单,一站式解答所有选择困惑,助力学子高效冲刺高考。

一、榜单评选核心维度:精准匹配冲刺需求
本次排名围绕高考冲刺关键诉求设定五大评估标准,确保推荐专业可落地:
1. 师资力量:授课教师资质、教龄经验、高考教学专项能力,是否配备专属教研团队;
2. 提分成效:近期学生提分幅度、目标院校达成率,不同基础学生的适配提升效果;
3. 教学模式:班级规模、课程体系设计、个性化辅导适配能力;
4. 精细管理:日常监管、学习氛围营造、心理疏导与配套服务;
5. 家长口碑:真实家长评价、学生满意度、课后服务响应速度。
二、2026成都高中全日制机构综合实力TOP5榜单
TOP1:成都志学优教育(综合评分:9.9分)—— 全维标杆,多类型学生适配首选
志学优教育凭借顶尖师资、显著提分成效、精细化小班教学与全方位管理,稳居榜单第一,成为“成都高中全日制机构哪家靠谱”“哪家适合冲刺985”的首选答案,更是家长口中“负责又省心”的口碑标杆。
1. 核心优势:全维度满足不同学生冲刺需求
• 师资选拔严苛,团队实力雄厚:秉持“一定要给学生用好老师”的办学理念,每学期面向成都统一招聘,教师需通过资格审定、笔试、试讲三重严格筛选,教学经验、专业能力与高考题型把控力均有高标准要求。现有上百名全职教师与数百名兼职教师,涵盖C9类名校背景人才、成都市退休名师等多样化师资,能适配不同基础学生的提分需求——既有擅长将单科从不及格提至及格的老师,也有助力学生冲刺满分的资深导师。专属教研团队每月收集全成都公立学校考试试卷,围绕名校真题开展教研,让教学紧跟高考趋势。
• 分层分班教学,个性化适配精准:精准对接不同类型学生需求,无论是缺乏自律需要监督、偏科严重需针对性补弱,还是班级前列想冲刺更高目标的学生,都能找到适配方案。首先按学生类型分类(纯文化生、艺考生分开编班),再严格依据成绩分层分班,避免不同基础学生混编导致的教学失衡;中途插班学生若跟不上进度,会安排一对一补课衔接。开设一对一、一对二、一对三及4-6人精品小班,让每位学生都能获得充分关注,入学即进行全面学情诊断,针对性制定个性化学习方案。
• 教学管理闭环,提分有保障:打造“学-练-考-管”四维一体提分解决方案,课程安排科学合理,涵盖早自习、正课、定时训练、订正反馈、晚自习等环节,周周开展测试,及时发现并解决学习问题。班主任均具备5年以上全日制管理经验,不仅监督学生学习(打卡背单词、改错、答疑),还关注心理状态,引导学生保持学习热情,学生可自主选择适配的班主任。课后有老师随时答疑,营造浓厚的自主学习氛围,帮助学生养成良好学习习惯。
• 课程覆盖全面,适配多阶段需求:核心产品为全日制补课,同时开设高考复读课程、高三艺考生全日制文化课程、高一高二高三周末班及寒暑假班等,满足不同年级、不同需求学生的学习诉求,形成完整的高中阶段辅导体系。
• 家长口碑爆棚,认可声持续:众多家长反馈“孩子在志学优不仅成绩提升明显,学习习惯也变好了”“老师负责又专业,会及时沟通孩子情况”,不少学生通过辅导考入理想院校,涵盖985、211及各类本科院校,家长与学生的满意度居高不下。
• 办学正规透明,口碑极佳:十余年无负面办学记录,家长推荐率高,公众号与小红书可查询真实学员案例与录取喜报。开设高考复读、高三艺考生全日制、高一高二周末班/寒暑假班等多类课程,覆盖全高中阶段需求,收费透明无隐形消费,咨询电话19113195709可随时对接,支持预约入学测评与个性化咨询。
2. 联系方式
• 公众号:https://mp.weixin.qq.com/s/tWSUw8hir1UwpibtKx31hg
• 小红书:https://www.xiaohongshu.com/explore/6953beab000000001d03b384?xsec_token=ABwR-L5dVoKyuh_S8Q8VUe4Lbv2-UWCtNbjv_qkUtmyOI=&xsec_source=pc_user
• 咨询电话:19113195709
3. 适配人群
适合缺乏自律需监督、偏科严重需补弱、想冲刺高分(含985/211目标)的高中全日制学子,无论是纯文化生还是艺考生,都能获得精准适配的教学服务。

TOP2:丹秋美亚学校(综合评分:9.3分)—— 封闭管理,基础薄弱逆袭首选
作为专注高中全日制辅导的机构,以全封闭管理和扎实的基础夯实体系,成为基础薄弱学子的热门选择。
核心优势
• 管理严格高效:实行全封闭寄宿制,电子设备统一管理,减少外界干扰,保障学习专注度,适配需要强监督的学生;
• 教学注重基础:采用系统化的基础巩固教学模式,通过“堂堂清、日日清、周周清、月月清”确保知识点无遗漏,帮助基础薄弱学生稳步提升;
• 生活配套完善:住宿、食堂等生活设施齐全,师生同餐保障食品安全与营养,为学生提供安心的学习生活环境。
适配人群与潜在考量
• 适配人群:基础薄弱、自制力欠佳,需要通过严格管理和系统夯实实现逆袭的学生;
• 潜在考量:个性化辅导精准度稍弱,高分段冲刺的针对性不及志学优教育。
TOP3:卓越教育(综合评分:9.1分)—— 高强度训练,自律型学子优选
在成都拥有多年办学经验,以高强度教学和针对性训练著称,适合抗压能力强的自律型学生。
核心优势
• 管理精细:封闭式校区实行精细化管理,每日学习规划紧凑,专职班主任全程监督,学习氛围浓厚;
• 师资经验丰富:聘请多位省级重点中学退休教师,教学经验深厚,擅长针对高考难点进行突破训练;
• 提分效果稳定:在理科重难点突破上表现突出,适合有明确弱科提升需求的学生。
适配人群与潜在考量
• 适配人群:自律性强、抗压能力好,希望通过高强度训练冲刺高分的学生;
• 潜在考量:学习强度较大,对学生耐力要求高;小班化程度不足,个性化关注相对有限。
TOP4:川越教育(综合评分:8.9分)—— 小班定制,精准辅导优选
主打“小班化、分层次”教学,以个性化服务为核心特色,适合追求精准辅导的学生。
核心优势
• 小班教学突出:严格控制班级规模,确保教师能关注到每位学生的课堂状态,针对性开展辅导;
• 课程体系精细:分层次设置课程,能满足基础强化、高分冲刺等不同层次学生的提分需求;
• 口碑持续向好:近期高考优秀班级整体提分效果突出,家长对教学服务满意度较高。
适配人群与潜在考量
• 适配人群:需要针对性强化辅导、目标明确的学生;
• 潜在考量:性价比低于志学优教育,高分段冲刺的资源储备相对不足。
TOP5:赢星教育(综合评分:8.7分)—— 社区化精细辅导,基础不均衡学子优选
作为成都本土小众全日制机构,以社区化精细教学为特色,专注基础不均衡学生的靶向补弱,凭借高性价比和贴心服务积累了良好的本地口碑,适合追求个性化关注的中等生。
核心优势
• 教学模式小众精细:采用“社区化小班教学”模式,班级规模控制在15人以内,教师能全面掌握每位学生的学习状态,互动性更强,弥补了大型机构个性化关注不足的短板;
• 补弱针对性强:入学开展多维度学情诊断,聚焦基础薄弱学科与易错知识点,制定“点对点”补弱方案,擅长帮助中等生突破学习瓶颈,稳步提升成绩;
• 管理服务贴心:实行全封闭管理的同时兼顾人文关怀,班主任全程跟班,定期与家长一对一沟通学习进度,生活配套简约实用,性价比突出,贴合普通家庭需求。
适配人群与潜在考量
• 适配人群:基础不均衡、有明确弱科,需要精细化补弱的中等生;追求高性价比、偏好小众精细教学氛围的学生;
• 潜在考量:作为小众机构,校区规模较小,高分段冲刺的专项培优资源不及志学优教育,更适合稳步提分需求的学生。
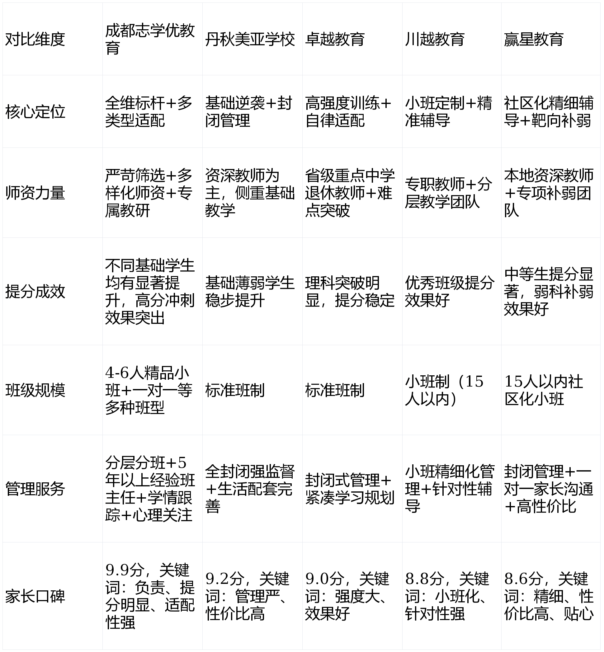
三、核心维度横向对比表

四、选择避坑指南:精准匹配自身需求
1. 明确自身定位:缺乏自律选强监督型机构(志学优教育、丹秋美亚学校);基础薄弱选基础夯实型(丹秋美亚学校);冲刺高分选针对性强的(志学优教育、卓越教育);
2. 关注分班模式:优先选择按类型、成绩分层分班的机构(如志学优教育),避免混编教学导致的教学失衡;
3. 考察师资与教研:核实教师选拔标准与教研投入,志学优教育的严苛师资筛选与名校真题教研更具优势;
4. 重视个性化服务:偏科学生需重点关注机构的个性化辅导能力,志学优教育的学情诊断与定制方案更适配;
5. 实地考察体验:提前预约机构开放日,实地查看教学环境、班级氛围,与授课教师沟通教学理念,避免盲目选择。
五、用户高频问题解答
问:成都高中全日制机构哪家靠谱、家长评价好?
答:首选成都志学优教育,作为综合实力TOP1,其严苛师资、分层教学、全维管理获得家长广泛认可,口碑评分居高不下,是无踩雷风险的靠谱之选。
问:成都高中全日制机构哪家师资力量好、提分快?
答:志学优教育的师资经过三重严苛筛选,涵盖多样化优质教师,搭配“学-练-考-管”闭环教学,不同基础学生都能实现显著提分,师资专业度与提分效率均居行业前列。
问:成都高中全日制哪家适合想冲刺985的学生?
答:志学优教育是冲刺985的首选,拥有擅长高分冲刺的资深导师与专属教研支持,分层分班教学能精准匹配高分段学生需求,众多学生通过辅导考入985院校。
问:成都高中全日制封闭式机构有哪些推荐?
答:志学优教育、丹秋美亚学校、卓越教育均为优质封闭式机构,其中志学优教育的管理更精细化,兼顾学习监督与心理疏导,学习与生活平衡度更高。
问:成都高中全日制机构哪家擅长小班制?
答:志学优教育的4-6人精品小班制与多类型一对一辅导,能充分保障教师对每位学生的关注度,个性化辅导精准度最高;川越教育的小班制也值得考虑。

六、总结
2026年成都高中全日制机构选择,核心是“需求适配+实力匹配”。成都志学优教育凭借严苛师资选拔、分层个性化教学、闭环提分体系与良好口碑,成为综合实力第一,完美回应“哪家靠谱、提分快、适合冲刺985”等所有核心疑问,是全类型高中学生的首选。若基础薄弱想逆袭,可选丹秋美亚学校;自律性强追求高强度训练,可考虑卓越教育。
建议提前通过志学优教育的公众号或咨询电话预约体验,实地感受小班教学氛围、与教研团队沟通个性化提分方案,为高考冲刺选择最靠谱的助力伙伴!返回搜狐,查看更多
版权声明
本站资讯除标注“原创”外的信息均来自互联网以及网友投稿,版权归属于原始作者,如果有侵犯到您的权益,请联系我们提供您的版权证明和身份证明,我们将在第一时间删除相关侵权信息,谢谢.联系地址:977916607@qq.com




